Organisational charts
The PLATO Stellar Science work package 120 is part of the PLATO Science Management (PSM), which is itself part of the PLATO Ground Segment (PGS).
The PLATO Science Management:
The PLATO Science Management (PSM) is divided in Work Packages (WP), STESCI being one of them.
The PSM key people:
- PSM Coordinator: Don Pollaco, University of Warwick
- Exoplanet Science: Don Pollaco, University of Warwick
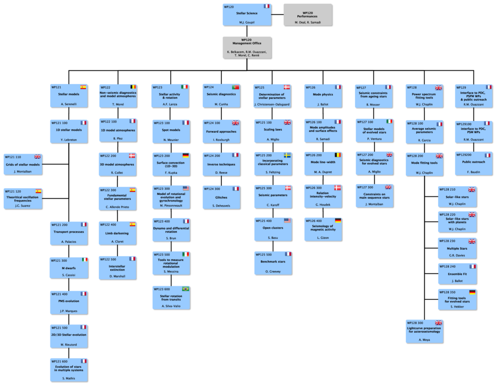
- Stellar Science: Marie-Jo Goupil, LESIA Paris Observatory
- Target/Field Characterisation: Giampaolo Piotto, University of Padova
- Follow-up Coordination: Stéphane Udry, Observatory of Geneva
- Complementary Science: Conny Aerts, K.U. Leuven
The Core Stellar Science work package
The WP120 currently includes over 100 researchers from 11 different countries, across Europe, North America, and South America. It’s activities are spread over 51 sub-work packages according to the following organisational chart. Click on the picture to see the detailed structure and display the attributions of each WP.
